Home (amp tone and effects placement)


 

Dummy Load and Power Attenuator Projects - The Best DIY Project

A power attenuator is the easiest and most valuable do-it-yourself (DIY) project for a tube-amp user.

 

Using a Wall-Mounted Speaker Attenuator as a Guitar Amp Power Attenuator

 

http://www.indiecentre.com/info%5Carticle.cfm?CategoryID=1&ArticleID=21 -- "I've found that taking a signal from my amp's direct out and running in thru a 1/3 octive eq set to emulate a speaker's frequency response (I use the tech info from a EV 12L) and then into my board has given me consistently good guitar sounds. I think the kicker is to cut just about everything above 7000hz on your guitar signal. One could adjust other freqs to taste for body. Also, to keep the noise levels down, like to zero (other people don't seem to have the passion for the lick I need 20 takes to get!), I've taken a 10 ohm resistor rated at 50 watts, put it in a project box and wired a 1/4 inch jack to it. I then plug my speaker wire from the amp to it and have an effective load box. I wouldn't advocate running a 100 watt Marshall head wide open into it, but for lower level things, it works and is a lot cheaper than the marketed items. I did check this out with an amp tech and its ok as long as one is prudent with the volume knob."

Reactive load circuit - Search also for at duncan amps, aiken and reactive load circuit.

designing a resistive load - Making Fixed Resistive Attenuators Submitted by Chuck McGregor. This paper will show you how to calculate and build a resistive attenuator, often called a passive pad.

Designing A Reactive Speaker Load Emulator at AikenAmps.com.

Aiken dummyload DIY project (pdf)

Aiken dummyload tech paper

Reactive speaker load circuit, by Randall Aiken - duncan's amp pages. July 22, 2000.

Links to power attenuator schematics and dummy load schematics. I strongly prefer to end the chain with a tube power amp pushing a guitar speaker to at least one watt, therefore I do not promote cabinet simulation filters much.

You can use a dummy load rather than actual speaker at the Red Box Spk Thru jack.

One design for a dummy load and line out uses a pot driving the Line Out jack. The pot High pin goes to an 18 kOhm 1/2 watt resistor in series with .1 mFd cap, then to the output transformer *and* to the dummy load resistor -- the load resistor goes to ground, but you could put an inductor in series with it, it seems, looking at some circuit diagrams, to simulate a speaker better (would this give more treble and bass, as desired?!). I'm told Van Halen used a 20 Ohm resistor to safely load the amp like a so-called "8 ohm" speaker as far as an AC signal is concerned. It's better to use *more* resistance than less, compared to what the output transformer expects. (THD says this too.)

Marshall Power Brake schematic

What would be best is to include tone boost switches. Study the features of the Hot Plate.

The circuit is very simple:

Take a big power resistor or four.
Put a pot (in series with a low-value non-polarized cap 2 cm across) in parallel with one power resistor. That pot goes to the output jack for line-level trim.
Put it in a heat-dissipating case.

Like with most do-it-yourself effects projects for guitar, you should spend more time designing the casing than the circuit. The circuit is easy. How are you going to cool the power resistors?

The Red Box seems to have the cabinet simulation filter engaged all the time. http://www.amptone.com/g121.htm

The Red Box probably has a 1/4" jack for the hi-level input and for the Spk Thru. It does not have an XLR jack for the Spk Through. The XLR is for a cable between the Red Box and the mixer. The cable for the dummy load connects to the 1/4" Spk Thru jack.

I should post a project like you describe. But there are some at ax84.com -- that is a better site for such specifics, and they have a discussion area for you to collaborate with other designers.

When cascading multiple stages of power-tube saturation and dummy loads, I recall needing to add a V EQ curve between each -- this implies that the Hot Plate treble and bass boost switches would be an excellent feature on any dummy load. I suspect there is a hot plate schematic, but a search does not reveal it.

Bruce Collins' Volume Reducer - volumereducer.pdf- A design provided by Bruce Collins of Mission Amps to tame the volume of your low wattage amp. Make sure the signal never short-circuits to ground; the circuit with the switches in the position shown seems to short to ground. volumereducer.pdx- The volume reducer in Mayura Draw format.
Also shows dsspkrload.pdf- Dave Sorlien's Volume reducing device.


Tube "accelerator" - Local mirror

Licho's site was http://www.szmo.com.pl/licho/www/taby/index_gb.html. Piotr Liskiewicz. There are load resistors and output level pot (to produce a variable line-level signal).

Tomasz W�jkowski at his Polish site might have done some of the design work.

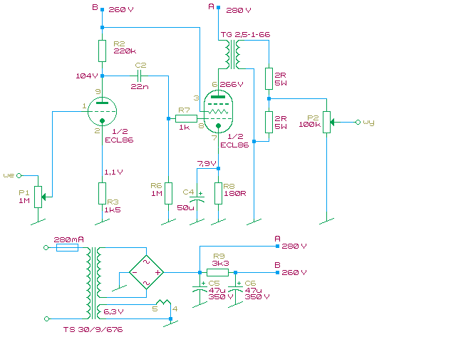
5W all-tube homebrew amp - includes a built-in Volume Reducer circuit, Line Out jack, and trim pot, to drive an EQ - great feature. This amp can drive a speaker directly, but suddenly, I have completely switched from the hypothesis that the speaker should be driven directly by power tubes, to the conclusion that they should actually be separated, for more control of both the Tone and the SPL (sound pressure level).

A limited-capability power attenuator was at http://www.szmo.com.pl/licho/taby/volume.jpg.


Deja newsgroups search: "dummy load" and schematic - 9 hits

Deja newsgroups search: "hot plate" and schematic - 1 hit

Deja newsgroups search: attenuator and schematic - 14 hits


Amptone.com ultra gear-search page


Home (amp tone and effects placement)

Contact